不发火导(防)静电耐磨地面:
是指在混凝土地面上布撒一层导(防)静电、不发火耐磨材料,具有导(防)静电、不发火、耐磨等特性的整体地面。
不发火导(防)静电地面性能指标:
不发火导(防)静电地面适用范围:
适用于石油化工、医药化工、食品、航空航天、军工、民爆等行业易燃易爆危险品生产车间以及仓库等危险场所。
不发火导(防)静电地面选用材料:
金耐安不发火(防)静电金属耐磨骨料
金耐安不发火导(防)静电金属耐磨骨料组成:
由摩擦、撞击不发生火花的金属骨料、高强度等级普通硅酸盐水泥和水泥外加剂混合而成,具有导(防)静电、不发火、耐磨等特性。
金耐安不发火导(防)静电金属耐磨骨料七大性能实现原理:
金耐安不发火导(防)静电金属耐磨骨料检测报告:
金耐安不发火导(防)静电金属耐磨骨料型号:
50A 不发火导静电金属耐磨骨料
70A 不发火防静电金属耐磨骨料
70N 不发火防静电非金属耐磨骨料
与市场常见环氧防静电地坪比较:
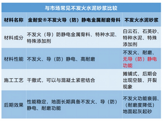
与市场常见不发火水泥砂浆比较:
金耐安不发火导(防)静电金属耐磨地坪除了满足地面不发火、防静电、耐磨、防火阻燃等功能要求,还具备以下优势:
上海耐福地坪工程有限公司经营理念:用多年行业经验,为客户打造一块好地坪!公司专注打造高端混凝土密封固化地坪、高端致密钢化地坪,整体浇筑以及找平层不空鼓不开裂,完工后的地坪永远密封无尘、坚固耐磨,承诺质保20年以上!
众多知名考察案例如:赛轮集团、国药集团、昆山钞票纸厂、浙江布创纺织集团、青岛海佳机械......如果您想了解更多信息,欢迎来电咨询:400-826-5877,公司销售团队为您提供及时专业的服务!
公司在越南、柬埔寨、泰国也设立分公司及办事处,有专业团队为您提供海外地坪施工服务!
